新疆医科大学第一附属医院
365日*24小时,
全程守护您的生命健康!
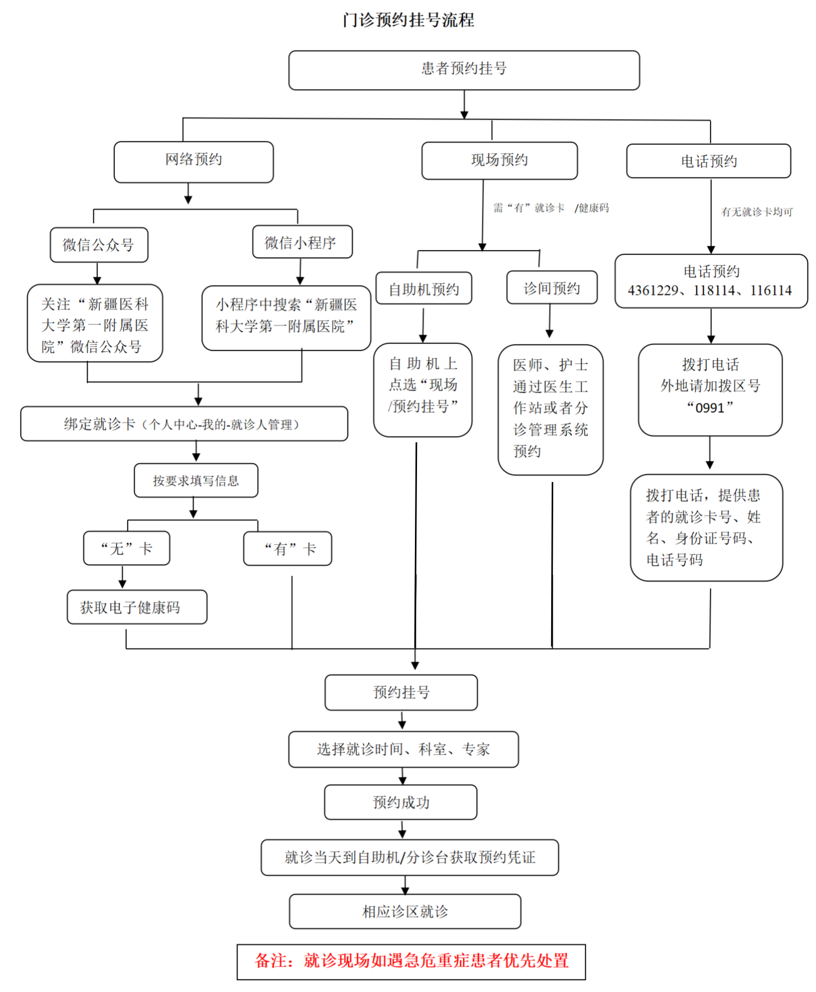
为了节省您候诊时间,可通过多种方式提前预约挂号,做好就诊安排。具体方式如下:
(1)微信预约:关注新疆医科大学第一附属医院公众号/小程序→我的门诊→我的门诊→预约挂号→选择就诊科室。
(2)电话预约:请拨打4361229预约挂号、拨打118114预约挂号。
(3)诊间预约:就诊后在各诊区护士分诊台约定下次看病时间。
(4)自助机预约:工作时间在院内自助机预约。
门诊开放时间:
上午10:00-13:30;
下午15:30-19:00。
